• 财务问题
    • 未到账查询
    • 历史交易查询
    • 交易状态查询
    • 结算信息查询
    • 手工类业务进度查询
  • 交易问题
    • 收到扣款短信未打印小票
    • 交易成功未出交易小票
  • 商户服务
    • 商户信息变更
    • 耗材需求
    • 发票配送
    • SIM卡欠费
  • POS机故障排除
    • 交易失败
    • 签到失败
    • 无效终端
    • 主机死机
    • 通讯超时
    • 模块无应答
    • PPP连接失败
    • SOCKET连接失败
    • 网络连接问题
  • 安心付
  • 假日付业务
    • 业务介绍
    • 开通假日付业务
    • 关闭假日付业务
  • 朝付通
    • 业务介绍
    • 业务规则
  • 商户后台
    • 登陆密码重置
    • 登陆问题
  • POS操作使用
    • 基本操作
    • 撤销类操作
    • 打印类操作
    • 预授权类操作
    • 退货类操作
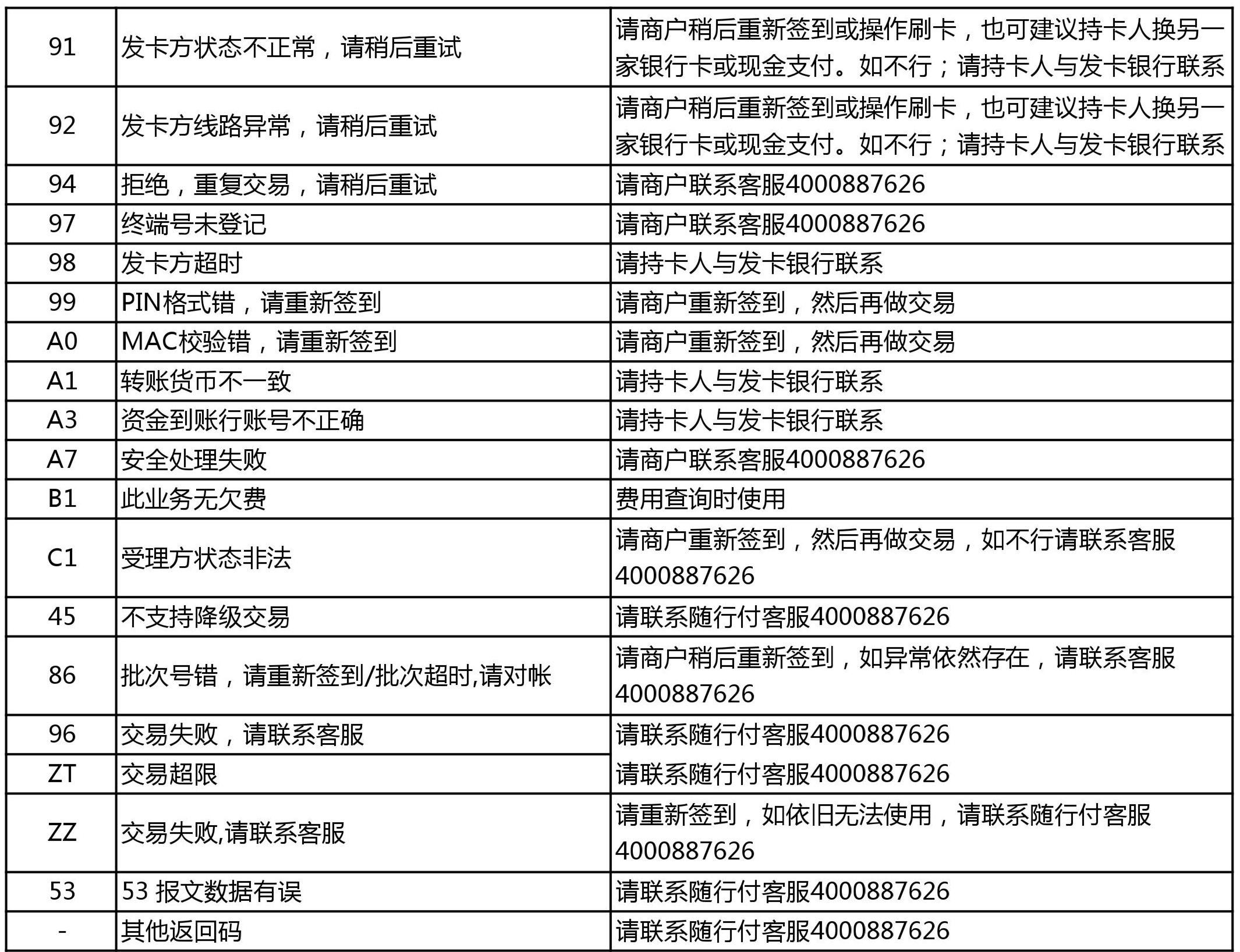
  • POS机错误返回码
    • POS机错误返回码
  • 申请合作
    • POS申请
    • 合作商申请
  1. POS机错误返回码

POS机错误返回码及处理方法